潮商

 找回密码
 立即注册

QQ登录

只需要一步,快速开始

搜索
潮商 门户 投资热点 查看内容

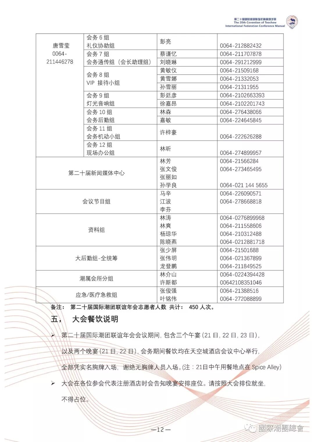
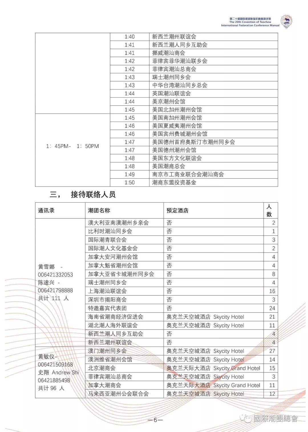
第二十届国际潮团联谊年会会议手册

2019-9-17 09:25| 发布者: admin| 查看: 270| 评论: 0|原作者: admin

摘要: 提示:点击上方"潮商"关注我们 国际潮团总会第二十届国际潮团联谊年会将于2019年9月21-23日在新西兰隆重召开。为了参会嘉宾拥有一个有序且愉快的参会感受,第二十届国际潮团联谊年会筹委会秘书处特意提前向参会来 ...

提示点击上方"潮商"关注我们



国际潮团总会第二十届国际潮团联谊年会将于2019921-23日在新西兰隆重召开。为了参会嘉宾拥有一个有序且愉快的参会感受,第二十届国际潮团联谊年会筹委会秘书处特意提前向参会来宾公布《会议手册》。



来源:国际潮团总会

声明:本文不代表我们的观点,仅供读者参考。文章版权归原作者所有,如有侵权,请联系我们进行删除。

潮 商

文化的境界  ·  财富的智慧


长按二维码关注“潮商”



路过

雷人

握手

鲜花

鸡蛋

相关分类

Archiver|手机版|小黑屋|大国人文栏目组 版权所有

GMT+8, 2026-5-30 23:30 , Processed in 0.032913 second(s), 16 queries .

Powered by Discuz! X3.4

© 2001-2017 Comsenz Inc.

返回顶部