潮商

 找回密码
 立即注册

QQ登录

只需要一步,快速开始

搜索
潮商 门户 投资热点 查看内容

李泽楷增持电讯盈科,李嘉诚家族又有大动作了!

2020-8-8 10:17| 发布者: admin| 查看: 346| 评论: 0

摘要: 8月7日,“香港最大的电讯公司”电讯盈科获李泽楷溢价15.81%增持2%股份,收购完成后李泽楷持股增至31%。受利好消息刺激,早盘电讯盈科股价一度涨超15%,创2001年以来新高。李泽楷增持电讯盈科至31%中国联通、黑石为 ...

8月7日,“香港最大的电讯公司”电讯盈科获李泽楷溢价15.81%增持2%股份,收购完成后李泽楷持股增至31%。受利好消息刺激,早盘电讯盈科股价一度涨超15%,创2001年以来新高。

李泽楷增持电讯盈科至31%

中国联通、黑石为主要股东

8月7日消息,执行董事兼主席李泽楷透过其持有的Trade Champion Limited与公司联合宣布,向股东以每股5.20港元,要约收购总数约1.54亿股股份,占已发行股份的2%。公告称,要约价较8月6日收市价每股4.49港元溢价约15.81%。收购人在部分要约下应付的总现金代价将约为8.04亿港元。

收购完成后,电盈将维持其上市地位。李泽楷持股将从28.93%增加至30.93%,中国联通持股18.43%,黑石持股5.96%。

收购人已根据收购守则规则28.1申请同意作出部分要约,而执行人员已授予同意。公司计划在部分要约截止后维持其在联交所的上市地位。收购人Trade Champion Limited为一家于开曼群岛注册成立的有限公司,收购人的唯一董事为冯慧玲。收购人的全部已发行股本由主事人李泽楷间接持有,主事人为公司执行董事兼主席。

于该公告日期,公司的公众持股量占已发行股份约52.49%。假设部分要约完成,于紧随部分要约完成后公司的公众持股量将占已发行股份约50.49%(假设于该公告日期后已发行股份总数并无变动),因此,由公众人士持有的股份数目将会继续符合上市规则第8.08条规定的25%最低公众持股量要求。

上半年亏损5.84亿

李泽楷此前多次增持

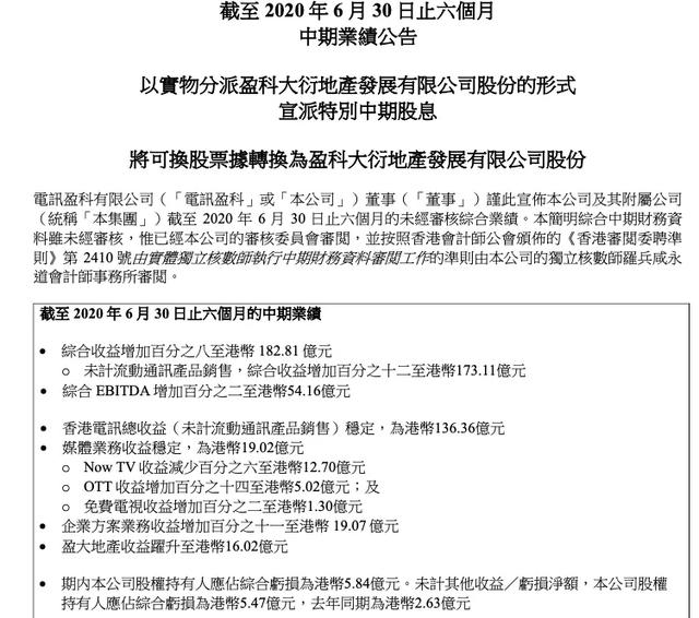
8月6日,电讯盈科公告显示,截至2020年6月30日的6个月中,公司综合收益同比增长8%,至182.81亿港元,;综合EBITDA同比增长2%,至54.16亿港元,;公司股权持有人应占综合亏损为5.84亿港元。

近几年,电讯盈科净利润持续下滑,但李泽楷却未曾停下增持的步伐。

2018年3月,李泽楷再增持电讯盈科216万股。

2009年9月,李泽楷增持电讯盈科390万股股票。

2009年7月,李泽楷增持427万股电讯盈科。

2006年12月,李泽楷增持电讯盈科4100万股。

2005年,李泽楷曾12次增持电讯盈科,引起香港证券局关注。

电讯盈科成立于2000年,是中国香港最大的电讯公司。在香港交易所的股票代号是0008,故又被俗称为八号仔。1994年10月18日在纽约股票交易所以美国预托证券形式上市。电讯盈科是全港最大的通信服务供应商,也是亚洲主要综合通信服务公司。业务涉及电讯、媒体、信息科技服务方案、物业发展及投资等,其中最核心赚钱的业务就是电讯。目前公司持有香港电讯信托与香港电讯有限公司大部分股权,而香港电讯正是香港首屈一指的电讯服务供货商及领先的固网、宽带及流动通讯服务营运商。

10年来股价涨近4倍

李泽楷空手套“白狼”

电讯盈科可谓是一家同样凭借当时最热互联网热点完成惊天逆转的传奇企业。小超人李泽楷曾一手导演电讯盈科的神话,让其从一只不足1毛钱的股票摇身一变,最高涨至53元。无奈再美的烟花也会幻灭,随着互联网泡沫破灭,电讯盈科十几年徘徊的5元以下的水平,跌幅超过90%。

但电讯盈科俨然一副白马股的样子。截至目前,电讯盈科股价较2009年末的低谷的涨幅近400%,依然维持长期上行走势,此前花旗发布报告表示维持电讯盈科买入评级,目标价为5.3港元。

曾有香港媒体报道,电讯盈科这块最赚钱的香港电讯业务,其实是李嘉诚长子李泽楷当年空手套来的。凭借互联网大热潮,李泽楷打造了个千亿市值的壳公司。

1999年的互联网浪潮席卷了全球,当时李泽楷靠着一纸“数码港”规划,成功游说香港政府按照规划行事并获得了大片土地。当年3月,盈科“数码港”获得香港政府批准;李泽楷5月便收购一家壳公司,将“数码港”注入后更名为盈动数码,完成借壳上市。借助互联网的疯狂,盈动数码股价上市首日就上涨15倍,之后更是一路飙升,超2000亿的市值直追李嘉诚的长江实业,排进当时香港市值前十。

但千亿市值的泡沫仍是泡沫,得在泡沫破掉之前换点钱。2000年1月24日,英国大东电报局与新加坡电信正在就香港电讯与新加坡电信的合并进行洽商,李泽楷将目光瞄上了这个拥有百年历史,市占率高达97%的香港电讯绝对龙头。香港电讯1999年营收就超过320亿元,净利润高达115亿元,现金流充足,债务又轻。持有香港电讯54%股权的英国大东电报局是互联网追随者,决定把香港电讯业务转给新加坡电信,进而重心放在互联网上。

李泽楷半路截胡递交收购方案,再拿收购项目套百亿美元资金进行收购。在英国大东电报局和新加坡洽谈中间,李泽楷就表示有意收购,并拿出了盈动数码的股票、现金以及收购后不会压缩经营成本等筹码,成功打动了英国大东电报局。但是,没有任何资产可抵押的盈动数码根本拿不出近千亿港元的现金,李泽楷就拿香港电讯为筹码,向与李嘉诚有密切合作的汇丰银行套出了130亿美元,并成功与英国大东电报局达成了交易。

就这样,一个空壳公司凭借互联网热潮,吞并了一家净资产过千亿百年大企业的壮举,在李泽楷手上完成。吞并香港电讯后,盈科数码正式更名为如今的电讯盈科,市值巅峰值高达5800多亿元,在电讯盈科上的一系列运作是李泽楷的成名之战,李泽楷也因此被冠以“小超人”名号。

李泽楷曾30亿卖掉亏损公司

李嘉诚为子接盘

互联网泡沫破后,电讯盈科进入步履维艰的还债模式。在创造巅峰市值后的两年,电讯盈科只剩下200亿元市值,公司只剩也只能靠香港电讯的业务来偿还当初借来的百亿美元债务。期间为了还债,李泽楷还在不断变卖公司资产,2017年李嘉诚约30亿元收购了电讯盈科的英国频谱和无线业务,要知道该业务不仅净资产只有8亿元,而且处于亏损状态,此举也被市场解读为李嘉诚为子接盘。

所谓肥水不落外人田。电讯盈科的实际控制人是其次子李泽楷,据香港交易所披露的权益显示,截至2016年10月底,李泽楷持有电讯盈科28.97%的股份,仍是第一大股东。


来源:中国基金报


声明:本文不代表我们的观点,仅供读者参考。文章版权归原作者所有,如有侵权,请联系我们进行删除。


路过

雷人

握手

鲜花

鸡蛋

最新评论

相关分类

Archiver|手机版|小黑屋|大国人文栏目组 版权所有

GMT+8, 2026-5-31 02:36 , Processed in 0.044177 second(s), 17 queries .

Powered by Discuz! X3.4

© 2001-2017 Comsenz Inc.

返回顶部