潮商

 找回密码
 立即注册

QQ登录

只需要一步,快速开始

搜索
潮商 门户 投资热点 查看内容

“单身税”真的来了!国家正式出手“逼婚”!

2018-7-1 10:30| 发布者: admin| 查看: 432| 评论: 0|原作者: admin

摘要: 提示:点击上方"潮商"关注我们 最近个税的草案刷爆了整个朋友圈,个税改革,可能带出了隐形税种——“单身税”! 01 单身税来了,国家出手逼婚! 先来看看政策,让我们划重点,子女教育支出….很明显,个税 ...

提示点击上方"潮商"关注我们



最近个税的草案刷爆了整个朋友圈,个税改革,可能带出了隐形税种——“单身税”!


01

单身税来了,国家出手逼婚!



先来看看政策,让我们划重点,子女教育支出….很明显,个税草案明确规定增加专项附加扣除,有孩子和有老人的家庭将会被照顾。


感觉这政策都是在给有家室,有小孩的设立的,单身人士享受不到此政策,爸妈逼我结婚就罢了,国家也来掺一脚。


6月23号“单身税”上微博热搜!单身狗的“噩梦”最终还是来了!



很多网友表示伤不起!不能接受!


单身已经很惨了,为什么要交税?




我凭本事单的身,为什么要交税?



单身狗做错了什么?



我单身,国家包分配对象吗?



你好,我有个税想和你一起免一下



02

国家正式加入催婚团和催生团


“单身税”意味着国家正式加入了催婚团和催生团!




根据百度百科上“单身税”的定义,所谓“单身税”其实并不是指单独征收某种税,而是单身的或者没有孩子的可能享受不到某种优惠政策!



当然,“单身税”的目的很单纯,其实就是为了解决生育率和老龄化严重的问题,鼓励人们结婚、生孩子。


中国目前还没有明确的“单身税”,但是在中国古代,单身税并不少见。例如,在汉朝时,因为人口较少,汉惠帝开始征收单身税。



而现在,虽然开放二胎政策,但是无论是大家的结婚欲望还是生育欲望都大大降低了!




2017年新生人口中,二胎占比重达到了51.2%,,一孩为841万,比2016年的一孩962万,足足少了121万人。


这意味着二胎开放之后,年轻人连一胎都不愿意生了。图中蓝色线条是卫计委预测的新生人口曲线,而实际出生人口是下面的红色线条。


所以,从目前的数据来看,提高人们的结婚率以及新生人口,迫在眉睫!


03

中国“逼婚”套路多!


现在,我们国家虽然没有设立单独的“单身税”,但是此次个税大调整,增加专项扣除,子女教育支出可以抵个税,让人很难不联想中国的“单身税”是不是来了?


事实上,目前国家虽然没有设立“单身税”,但是注会菌发现国家的其他“逼婚”套路比“单身税”更扎心!


开始试点婚姻消费补贴


“全国婚补基金太原试点成果大会暨山西省2018婚补基金启动仪式”在太原举行。这也标志着山西省将全面启动婚姻消费补贴制度。据估计,山西省2018年补贴金额将高达9500万元。


补贴标准为黄金3 元/克,汽车消费500元/辆,婚纱摄影等其他消费项目按平均消费额的5%予以补贴。






这等于是国家在说:你结婚吧?你不是没钱结婚吗?我给补贴啊?你出个人就好了!


04

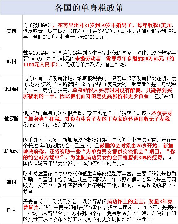
各国“单身税”的套路真不少!


单身税当然不是中国的首创,在老龄化和生育率低的日本,“单身税”一度被热议!作为“单身大国”,日本曾在去年9月份推出单身税,向单身人士征税。而其他国家也出台过类似的税收政策。




单身无罪,但是有税!现在“单身税”已经悄悄在各个国家上线!那么,你找到那个和你一起合理避税的人了吗?

来源:地球人传媒

声明:本文不代表我们的观点,仅供读者参考。文章版权归原作者所有,如有侵权,请联系我们进行删除。

潮 商 ∣ 走遍天下 · 根在潮汕

文化的境界  ·  财富的智慧


长按二维码关注“潮商”


路过

雷人

握手

鲜花

鸡蛋

相关分类

Archiver|手机版|小黑屋|大国人文栏目组 版权所有

GMT+8, 2026-5-30 18:59 , Processed in 0.035127 second(s), 17 queries .

Powered by Discuz! X3.4

© 2001-2017 Comsenz Inc.

返回顶部